致:各投标人
湖南宝庆数字集团有限公司的“湘易办”邵阳旗舰店应用场景及“无证明城市”等三个项目软件测评服务进行询比,现采取公告方式邀请符合资格条件的投标人参与询比。
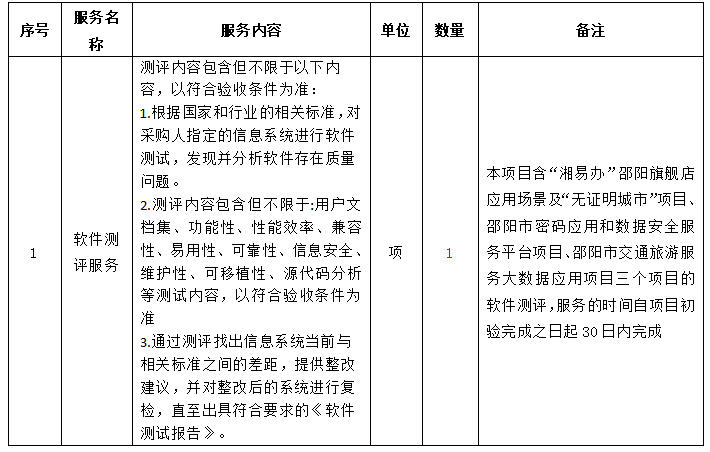
1.项目名称:“湘易办”邵阳旗舰店应用场景及“无证明城市”等三个项目软件测评服务

1.我公司对未选定的原因均不做任何解释,也不退还投标单位报送的有关文件。
2.不管选中与否,投标单位前期产生的所有费用均自行承担。
3.投标单位应在合同约定时间内完成测评服务,若超过合同约定时间30天后仍未完成测评服务,则自动解除合同,并列入公司黑名单。
1.询比资料:提交法定代表人身份证明及其身份证复印件(法定代表人未亲自参与询比的,则还需另行提交授权委托书及被授权人身份证复印件)、营业执照及有关资质证书复印件、报价单(所有复印件均需加盖公章),具体格式见附件。
2.报价要求:依据财评报告,本次询比报价最高限价为73187.71 元人民币,超过此最高限价或低于成本价的均视为废标。取报价未超过招标控制价且报价最低的投标人为成交投标人,本项目报价为包干报价,在测评服务过程中采购人不再支付其他任何费用。
3.询比保证金:7000元人名币。参与本项目询比的单位将保证金转账到湖南宝庆数字集团有限公司账户。中标人的保证金自动转为履约保证金,在完成任一项目的软件测评后10内退还。未中标人的保证金在发出中标公示后的10日内退还。
公司名称:湖南宝庆数字集团有限公司
开 户 行:邵阳农村商业银行股份有限公司
账 号:82012050003115327
(1)在递交询比保证金时,必须在银行进账单上注明湘易办等项目软测保证金,如果未注明是湘易办等项目软测保证金,由此造成无法查实是否到账的,后果由参选人自行负责。
(2)询比保证金截止时间: 2025年12 月19日10时(北京时间)以到账时间为准。
4.是否现场参加开标:是
1.投标人应当符合下列规定,即:
(1)投标人经行政管理部门登记注册的独立企业(事业)法人或其他组织,具有有效的营业执照。
(2)具有独立承担民事责任的能力;
(3)具有检验检测机构资质认定证书(CMA资质)的机构且具有源代码测试的检测能力(提供相应证书复印件,检测能力附表包含C/C++语言源代码测试或Java语言源代码漏洞测试或C#语言源代码漏洞测试其中任意一项);
(4)至少提供2个近两年的软件测评服务业绩(提供合同复印件或中标通知书复印件或成交通知书复印件)
(5)为本项目服务的技术人员不少于5人,其中,项目经理需要具备软考高级信息系统项目管理师及软件评测师证书,其余人员需要具备软考软件评测师证书。
1、请有意参与我公司询比的单位于 2025年 12 月19 日10 时,持法定代表人身份证明(或者授权委托书并附法定代表人身份证明)及询比资料(询比资料需密封并加盖公章)到湖南宝庆数字集团有限公司会议室统一提交,逾期送达或者未送达指定地点的询比资料,采购人将不予受理。
2.投标人提交的询比资料须为密封件,一经收取,概不退回。
3.中标单位无故放弃中标项目,不退还询比保证金,禁止参与湖南宝庆数字集团有限公司及其子公司今后任何业务。
采购人:湖南宝庆数字集团有限公司
联系人:陈先生 联系电话:18873951070
地址:邵阳市大祥区邵阳大道与邵檀路交汇处名人国际8#楼
六、发布公告的媒介
数字邵阳官网(https://www.shuzishaoyang.com/)
附件:
询比格式.docx